山西朔州管教青少年叛逆学校实行全封闭式、军事化管理,各班配备专职班主任和辅导员,宿舍是标准8-10人间,并配备独立卫生间,24小时提供热水,为学生的生活提供服务,全面学生的学习安全,教学上实行开放式教学,理论与实践相结合,把专业教学与企业要求相结合,以学生为主体,教师为主导,为学生就业打下坚实基础。

山西朔州怎样才能陪孩子度过叛逆期




山西朔州怎样才能陪孩子度过叛逆期
需要注意的是,我们不是在随意评价那些人们在刹那间迸发出的随意想法。这篇文章中提到的“发明”都非常严谨,全部都申请过国家发明专利,我也将列出它们具体的申请公布号,以供有兴趣的读者能在国家知识产权局官网查询并下载到这些发明专利的申请文件——一篇篇动辄万字的文件详细说明了发明的背景、原理、具体实现方式,以及在法律上最重要的权利要求。
我们将要提到的都是正经可以查到的发明专利
通过示例图片,我们大致可以了解这项发明该如何使用
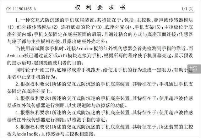
专利申请时的描述需要非常详细,以确保发明几乎都是可行的。从说明文件看,“CN 111901465 A”描述的小车还具备初步的自动驾驶功能,能自动规避障碍物并防止跌落
这个附图有种看“满清十大酷刑”的感觉……
由于专利并不提供实物图片,我们很难了解到这里的扎手是“有一点儿扎”,还是“鲜血淋漓地扎”,这或许是生产环节需要注意的问题。
这个装置……也不能说完全没有道理,就像是戒烟时疯狂嚼口香糖、戒酒时痛饮可乐,一个正在戒网瘾的人,手上总得玩点什么才好。只是,从这个意义上来讲,乐高或指尖陀螺似乎是更具代表性的“防沉迷装置”。
“CN 107025562 A”是少数宣称“本发明无需图解”,用全文字描述就能说清的专利。这项发明很正常,或许有点过于平常了。它提出的点子很简单,一句话概括:在游戏中加入图文广告。
不寻常的地方在于,它宣称自己是一项“网络游戏防沉迷的方法发明”,这有些令人费解。我阅读、思考良久,大致梳理出了申请者的逻辑。
这份申请提交于2016年,以时间来说,这些点子并不太新鲜
首先,发明存在的背景是“电子商务和网络游戏毫无关联的局面”,这让玩家只是“单独的沉迷于游戏”。但是,如果按照专利提供的方法,在游戏中加入大量的广告,就能让“网商式玩家达到游戏生意两不误的目的”。
也就是说,比起此前纯粹地沉迷,现在玩家玩游戏就是在上班。这自然解决了沉迷问题。
专利申请中,申请人展示了这项专利的短期目标:“让那些无业青年在疯狂地游戏时,也有生存空间,不白浪费时光,搞活游戏经济和网商经济,带动一种自由就业。”更长远地看,这项发明还另有愿景:“去各国吸引海外投资者,把各国玩家拉进这样的特色游戏,再利用游戏中的虚拟物品,积压外币,增强国家经济!将给国家带来巨大的经济利益。”
很少有专利会用“积压外币”收尾
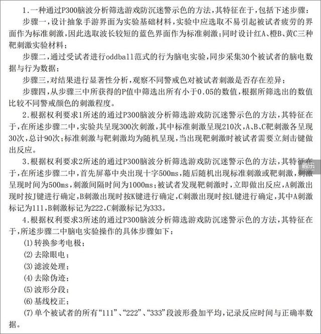
比起此前介绍的发明,“CN 110244836 A”要严肃得多。这项由广东工业提交的专利全名为“一种通过P300脑波分析筛选游戏防沉迷警示色的方法”。
极具科幻元素的是,这一颜色是通过脑波分析来确定的——在一些科幻作品中,大脑扫描通常都被想象为了解个体想法的终极手段。不过,这一实验的应用还十分粗浅,仅仅分析的是受试者面对各种颜色的不适感。
应该说,这项专利有其明确的应用场景,不算是“无用发明”。不过,这一专利在应用上仍可能存在各类问题。最核心的问题在于,是否应该使用它——通过对用户造成不适体验的方式,能否达成防沉迷效果尚缺乏证据支持。假如用户(像人们加班时那样)选择忽视不适感继续游玩,这一方案可能就无法做到“让用户不沉迷”,而只会损害人们的生理健康。
此外,这一专利的权利要求也很难实现。在权利要求书中,发明者要求保护“基于特定实验筛选防沉迷警示色的方法”,但在应用时,厂商只需要知道特定的色彩就足够,在实际的场景中,专利的所有者很难就其他产品中使用了某个色彩而主张自己的权利。
看上去“CN 110244836 A”是基于某项研究顺便申请的专利
最后,我们必须要提一提那些最常见,也是最无趣的发明们。对待防沉迷,最直接的思路自然是“不让用”,因此,绝大多数的发明,都围绕“如何不让用”进行。
2007年提交申请的专利“CN 101038484 A”就算是这类发明的典型
粗略估计,半数的“防沉迷”发明都属此类。它们缺乏上述产品的灵光一现,原理和方法大多较为单一,基本遵循“检测—关闭或提醒”的逻辑。我简单挑几个稍微有趣一点的专利描述一下。
我个人比较怀疑“保护鼠标”的效果,用户对鼠标突然点不动的愤怒应该会让鼠标更容易被砸坏
同样是在鼠标上下工夫,“CN 110488344 A”可以适配任何鼠标。这个形似捕鼠器的盒子集成了一系列的检测装置,可以检测座位上是否有人、是否有人在操作鼠标,并在恰当的时候让鼠标断电。它有堪称繁琐的安装步骤,以及对比实际功能来说过多的组件,实现的目标却很简单——定时关闭你的鼠标。
刚看到示例图时,我以为这个设备的方案是将鼠标锁在柜子里,人们通过小窗口把手伸进去使用,一旦超过了设定时间,窗口上就会有铡刀落下
比起鼠标,“CN 104777914 A”选择从键盘着手,据说能“区分学习和游戏的使用”,进而让这个键盘成为只能学习无法打游戏的键盘。不过,专利申请中只说“用处理器分析”来确定使用者有没有在学习,我很好奇这种识别功能的准确度有多少。
在发明的“有益效果”一栏,“CN 104777914 A”注明了它更广阔的应用场景:“可避免陌生人想查看电脑又无法直接拒绝的尴尬。”
单看专利申请的描述,“处理器”部分的内容很简略。随着时代变迁,未来的专利或许也会对程序代码能否实现功能加以考察和保护吧
在这里,我们的疑惑主要是,这些发明真的能达到效果吗?或者说,我们真的需要这样不同寻常的方法来达成目的吗?
答案当然是有的,但它们也许不总是好的。我本来想在结尾再嘲笑一番这些发明的“无用”,可我想起了人们面对“防沉迷”最常采用的方式:在最常见的场合下,大人如何对待犯错的孩子呢?比起训斥打骂,这些“无用发明”要显得温柔许多。
相信很多父母对教育孩子方面,也有一定想法和见解了吧,这就是山西朔州叛逆青少年教育学校分享的“山西朔州怎样才能陪孩子度过叛逆期”的所有核心内容,一篇文章打尽所有干货!
总而言之,初三孩子不愿意上学,具体情况具体分析,不要操之过急,注意方式方法,了解了原因,再就根源而疏或堵就是水到渠成的事了。想要了解更多“山西朔州怎样才能陪孩子度过叛逆期”的信息,可以在线咨询山西朔州叛逆孩子军事化学校专业老师,为您解忧孩子教育问题!
搜索标签:
添加微信号
关注公众号
网站关键词:山西叛逆青少年特训管教学校,叛逆孩子戒网瘾教育学校,全封闭式军事化管理学校
Copyright © 2012-2025 武汉怡橙网络科技有限公司 版权所有
网站地图 SITEMAP.XML 网站地图 SITEMAP.HTML 网站导航 TAG标签lCP备案号: 鄂ICP备2021014215号-6