忻州青少年封闭式学校以向高等院校输送人才为主要目标,秉承长期形成的办学理念,采用小班化教学及全封闭式管理模式。青年特训学校现有专任教师116人,全部具有本科及以上学历;现有在校生1100人,分成31个教学班,高一年级10个班,高二年级9个班,高三年级12个班,每班都在35人左右。小班化教学便于老师兼顾到班上的每一位学生。

忻州青少年叛逆不想上学怎么办呢




忻州青少年叛逆不想上学怎么办呢
义务教育阶段中小学生线上教学现状
疫情难题得到高效解决。疫情期间,线上教学实现了“停课不停学”,让全国大部分能够在家获取知识,从某种程度上纾解了社会焦虑,舒缓了家长因疫情而产生的生活及心理上的不适,有效解决了孩子因长时间居家而导致的懒散问题,学生可以通过线上学习交流找回以前师生共同学习、生活的归属感。
学习方式得到丰富。线上教学立足网络优质资源搭建了一个多样便捷的教学平台,既能实时直播,又有回放功能,学生可以自主学习,获取知识的途径得到了拓宽。
教学手段得到优化。教师信息技术素养提升的直接受益者是学生,除了良好的学科素养和授课技巧,一位优秀的教师还应掌握先进的信息技术手段。因疫情衍生而出的线上教学是对教师信息技术应用水平的检验,也是一次提升的契机。线上教学的深入开展,倒逼教师迅速提升,线上会议、线上教研等现代化教学方式对老师们提出了更高要求。同时,线上教学还会开拓教师视野、丰富教学资源获取渠道,进而带动课堂教学效率的提升。
线上教学在主观和客观维度都存在问题。正如英国著名教育专家维克托·迈尔-舍恩伯格在其《与大数据同行:学习和教育的未来》一书中所言,在线课程是革命性的,但它更有可能作为正式教育环境的补充,而不是替代。由此可见,线上教学在主观维度和客观维度等方面都存在问题,需要我们去正视和解决。
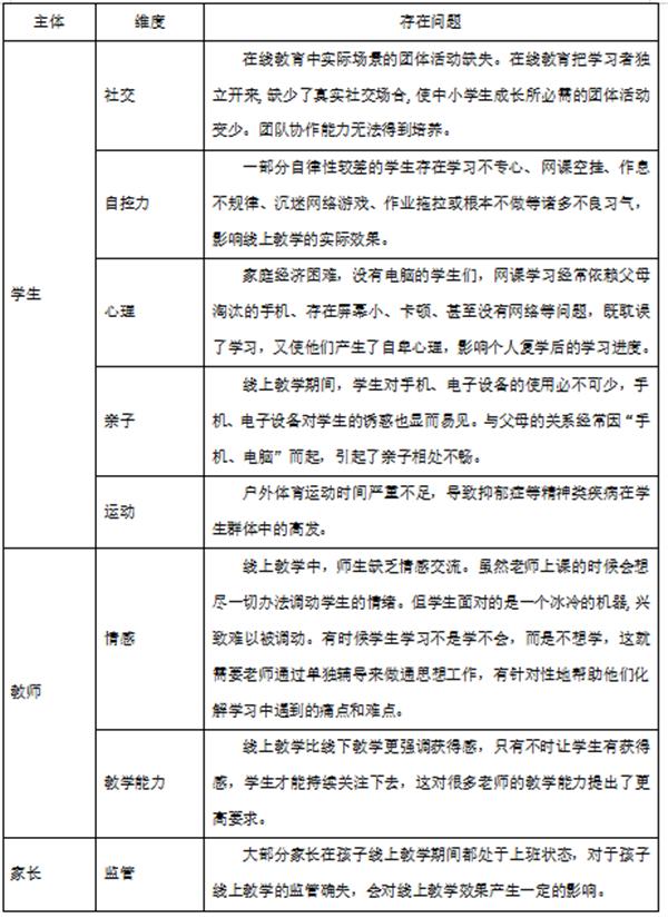
主观维度
以上内容说明,线上教学期间,学生在社交、自控力、心理、亲子关系、运动五个维度存在一定的问题;教师在情绪管理及教学能力也要有所突破;家长在监管方面亦有一定的困难,以上维度都对线上教学产生一定的冲击,影响线上教学效果。
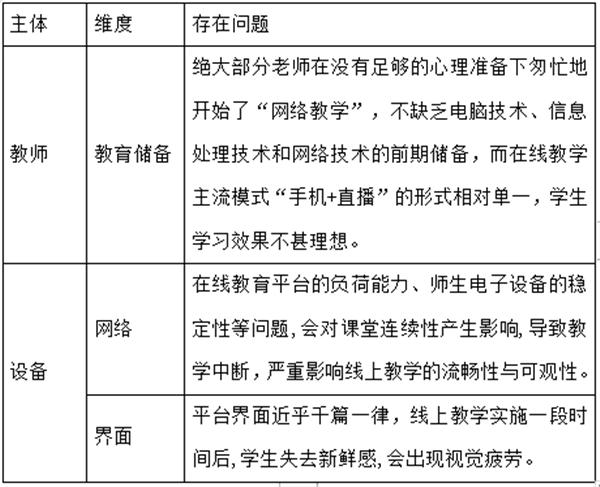
客观维度:教师缺乏必要的信息技术能力;教师及学生使用的线上设备不同步,影响和制约着线上教学效果。
中小学生“疫后综合征”高发的原因分析
中小学阶段学生正处于特殊的人生阶段。中小学生多处于逆反期,正在逐步完成自我蜕变,寻求“我”的存在感。这个时期的学生出现自作主张、固执己见、过度保护隐私等现象很正常,但原生家庭往往会为孩子的性格成长带来变数——当孩子的正常成长需求得不到满足时,情绪就会激化,行为会变得反叛,从而引发其过早社会化或不过度封闭化等问题。
电子产品对中小学生具有强大的娱乐吸引力。在传播信息时,电子产品比书本更形象、直观,更具趣味性,疫情期间的数据汇报增加了学生使用电子产品的频率,如果家长监管不到位,学生就容易钻空子打游戏、看视频,进而分散学习精力,为后期的复学增加难度。
家长与孩子缺乏有效沟通。疫情限制了学生外出,让他们无法接触到同龄人,活动范围变窄、表达受限。线上教学将父母和孩子的注意力又全部集中到了文化课上,空间封闭,如果与父母或长辈意见不合,他们就会关闭与成人沟通的通道,更容易产生自闭或抑郁心理。
学生自己不能把控行为。当以往的上课模式被颠覆,规则就会被重新建立。当学生习惯了居家学习自由自在的状态,复学后就会排斥纪律约束。此外,居家学习会产生空间感缺失,学生不能直接接受老师监督,学习的效率也会相对较差。一旦形成恶性循环,学生越来越听不懂课程,就会引发学生对学习的逃避心理。
预防和化解“疫后综合症”的对策措施
当前,中国新冠疫情正处于常态化防控阶段。大部分地区进入疫后恢复阶段,但疫情在局部地区反复出现,因此这一阶段的疫情防控必须力求精准,只有提升精准防控水平,才能将疫情对社会的影响程度降到最低。精准防控将有助于在确定传播链条,从而降低疫情扩散范围。在这样的背景下,学校须在做好精准防控的同时准备线上教学预案,将预防和化解“疫后综合症”各项准备工作落到实处。
线上教学期间做好学生关怀,建立学生思想心理工作机制。学校要结合本校实际制定工作方案要建立校领导挂钩年段、中层领导挂钩班级等思想工作机制,进一步压实各级责任,为做好学生思想心理工作提供。将疫情期间学生思想心理工作摆在更加突出的位置,落实落细各项要求。
指导学生居家适当运动,做放松训练。研究表明,适当的运动可以很好调整身心状态,缓解改善抑郁状态,维持轻松快乐的心情。疫情防控让居家运动受限,学校可以通过线上比赛、视频示范的方式,引导鼓正苗启德生选择跳绳、仰卧起坐、引体向上、瑜伽、健身操等对场地要求低的运动,这样不仅能改善情绪,还能提高肢体力量。还可推行冥想练习,冥想是常用的放松训练的方法,可躺、可坐,既舒适又简单易学。
精心做好线上教学设计。教师要依托集体优势,分工协作整合网络教学资源,开展线上集体备课,在此基础上结合各自班情和学情进行二次备课,并按照“讲、评、练”三环节要求,做到教师线上少讲、精讲,学生线下精练、自主学习,有效减少学生看屏幕的时间。
扮演好"导师"的角色。在线上教学过程中,教师应尽可能避免做单纯的“主播”,而应转变为网络自主学习的“导播”,让学生跟随老师的指导参与教学互动。授课过程中尽可能加强师生互动,可以通过课堂连麦、线上答疑、评论作答等形式,提升学生的参与度和专注度,引导学生自主完成学习任务。
家校协同,合力育人。通过召开线上家长、学生大会,总结阶段性存在的问题来提出合理化建议,引导家长将分散学生注意力的物品进行清理调整,培养和强化学生自律性,为学生创造一个优良、健康的学习环境。
引导家长做好“家教”。苏霍姆林斯基说,人的全面发展取决于母亲和父亲在儿童面前时怎样做人,取决于儿童从父母的榜样中怎样认识人与人之间的关系和社会环境。从这一点延伸,教师要引导家长避免两个极端:一是“爱而无度”,溺爱孩子,放任自由,让孩子如野草般疯长:二是“严而无法”,把孩子当做家庭的“囚犯”,看得死死,管得严严,压抑孩子的天性和特长。
同时,教师还要引导家长重新定位父母角色,从转变自身的理念着手,学习、掌握科学教育孩子的方法,不要把自己当作孩子命运的主宰,要敢于承认学生在不同时代的缺点,还有孩子社会接受度和适应性的差异,根据学生状态调整自己的期望值。
注重孩子“成长生态”。家长们也要注意会对孩子产生影响的家庭问题。比如夫妻之间的相处方式、表达方式,对孩子的教育方式等,如果能协调、平衡,让关系融洽,孩子的很多问题都是可以避免发生的。如果孩子无法适应家庭环境,家长们可以在征求孩子意见的前提下为孩子选择更适合的环境。总而言之,家长如果发现对孩子产生负面影响的因素,应尽量予以回避。
注重学生心理疏导。学校要分别面对教师、家长和学生设计相关专题讲座,以预防各种心理问题及“疫后综合征”,针对厌学、焦虑、亲子矛盾等问题提出建议。 同时实施学生自主管理,助学生找回自信心。复课以后,结合班级“一生一策”的管理措施,采取教师包班包学生的办法,帮助每位学生确立学习奋斗目标,实行学科成绩目标量化。目标由学生自己规划,教师将奋斗目标制成精致卡片并由学生亲自签名,写上目标感言,贴于课桌右上角,以起到时刻警示、提醒的作用,让学生把奋斗目标内化为自我约束、自我赶超的动力。同时,倡导所有教师人人当好心理“疏导员”的角色,全员助力学生化解心理矛盾,树立“我能行”的自信心,克服疫情期间形成的不良习气,勤奋学习、努力实现自定的各科成绩目标。
发挥家长监管作用。学校应发挥家长“监督管控,沟通交流”的独特作用。家长的监督管控是家庭教育的重要环节,复课后学校要第一时间组织教师开展全员家访、并通过致家长一封信、家长会等方式加强沟通交流,让家长主动参与学生监督,将学生居家学习、行为习惯养成、安全监控等事务落实到家庭生活之中,形成家校齐抓共管的良好局面。
理性对待电子产品。从线上“云学习”回归到线下有温度的校园学习,学生需要一个适应过程。在线上学习期间,学生已经习惯了依赖电子产品,一时之间还无法顺利切换,会造成学习效率低下,产生学习上的挫败感,学生在烦躁之下不得不继续从电子产品里寻求安抚,从而引发恶性循环。为协助同学们安全、健康、开心地返校复学,帮助学生与电子产品逐步脱敏,提升学习效率,快速融入精彩的校园生活,教师需要限制学生电子产品的使用频率,发挥带头表率作用,可通过拍摄一些反映校园阳光、活力、师生情谊的视频,激发学生对校园生活的向往、帮助学生树立正确的价值观,从而早日回归校园生活。
父母对待叛逆孩子,需要耐心对待,以上就是关于“忻州青少年叛逆不想上学怎么办呢”的相关知识内容!
综上,我真的强烈建议大家,尤其是孩子还没上学的——抓紧时间培养孩子的饮食习惯吧!不然上学后,学校不会管这事,父母又鞭长莫及,孩子又不会使用这份自由,那可是真麻烦啊!想要了解更多“忻州青少年叛逆不想上学怎么办呢”的信息,如果您还有什么疑惑的话可以直接联系忻州封闭式叛逆学校,忻州叛逆教育孩子学校将一如既往的竭诚为您服务!
搜索标签:
添加微信号
关注公众号
网站关键词:山西叛逆青少年特训管教学校,叛逆孩子戒网瘾教育学校,全封闭式军事化管理学校
Copyright © 2012-2025 武汉怡橙网络科技有限公司 版权所有
网站地图 SITEMAP.XML 网站地图 SITEMAP.HTML 网站导航 TAG标签lCP备案号: 鄂ICP备2021014215号-6